728x90
반응형
저번에는 fakerbook의 요구사항들을 작성해봤다.
오늘은 요구사항들을 가지고 fakerbook 유스케이스를 작성해볼 것이다.
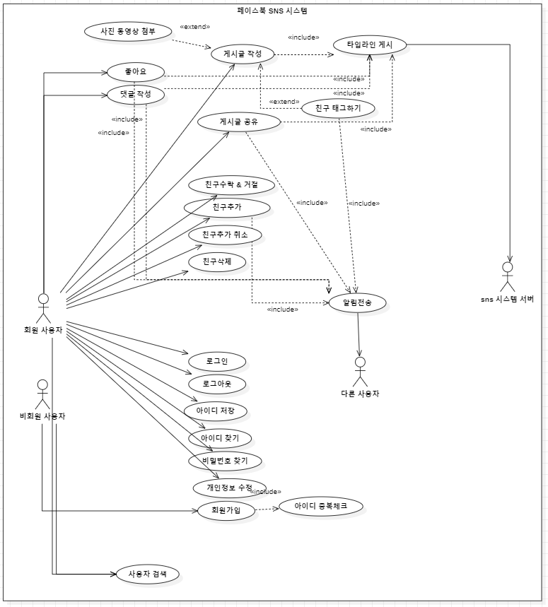
유스케이스란?
사용자의 시점에서 소프트웨어 시스템의 범위와 기능을 정의한 모델이다.
행위자(Actor), 유스케이스(Use Case), 관계로 나타낼수 있다.
Actor에는 꼭 사람뿐만이 아니라 Use Case를 사용하는 모든 시스템이 될수 있다.

fakerbook 유스케이스 모델을 작성해봤는데 기능에 대해 잘 생각이 안나서
진행하다가 잘못된 부분이 있으면 고치면서 진행을 해야 겠다고 생각이들었다.
반응형
'Programming > Java' 카테고리의 다른 글
| fakerbook #6 인터페이스 명세서 작성 (게시물) (1) | 2020.10.31 |
|---|---|
| fakerbook #5 인터페이스 명세서 작성 (계정) (0) | 2020.10.25 |
| fakerbook #4 시퀀스 다이어그램 작성 (게시물) (0) | 2020.10.21 |
| fakerbook #3 시퀀스 다이어그램 작성 (계정) (0) | 2020.10.20 |
| fakerbook #1 facebook 간단한 기능 파악하기 (0) | 2020.10.18 |